会员登录
密码找回
密码修改
绑定手机号
2024-08-29










2024年全国行业职业技能竞赛--第三届全国数据安全职业
技能竞赛暨第三届全国安防行业职业技能竞赛报名表
单位(院校)名称 | 盖章 | ||||
联系地址 | |||||
联系人 | 电 话 | 部门及职务 | |||
参赛人员 报名信息 参赛组别 | 姓名 | 身份证号码 | 手机号码 | 部门及职务 | |
网络与信息安全管理员S 职工组 | |||||
网络与信息安全管理员S 学生组 | |||||
人工智能训练师S 职工组 | |||||
人工智能训练师S 学生组 | |||||
无人机装调检修工职工组、学生组 | |||||
智能硬件装调员 职工组、学生组 | |||||
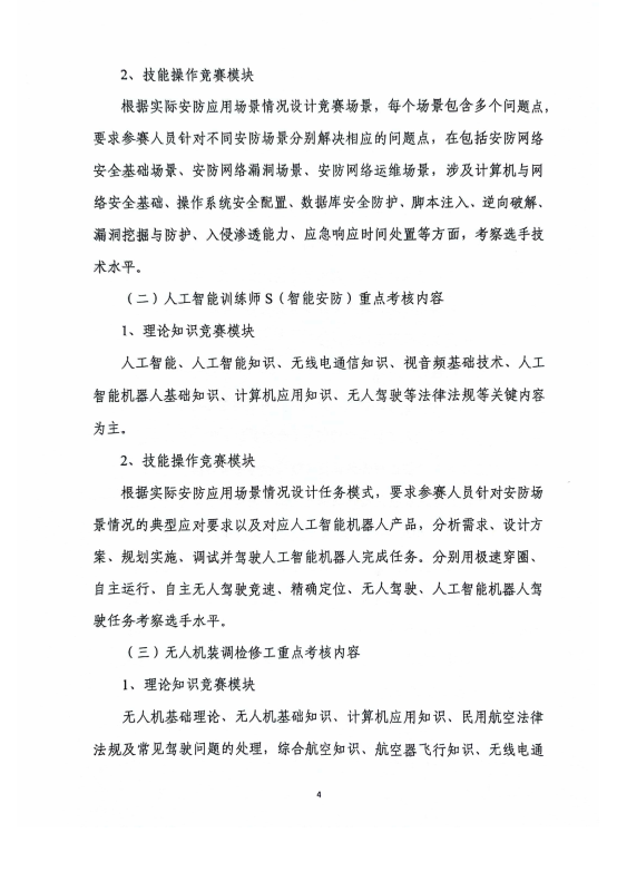
1、竞赛组委会和协办单位: 中国安全防范产品行业协会、中企华育(北京)国际企业管理有限公司 2、报名期间,请直接联系竞赛组委会报名联系人:赵雷15711326610(同微信) | |||||
此表可复制